子平台:
■
数贸联盟
■
客服专委会
■
运输服务专委会
关于我们
English
注册
登录
关注微信
首页
行业资讯
会员风采
行业动态
通知公告
企业中心
政策法规
人才服务
人才政策
政策解读
会议会展
服贸研究
行业研究
知识普及
示范园区
商务诚信
首页
>
通知公告
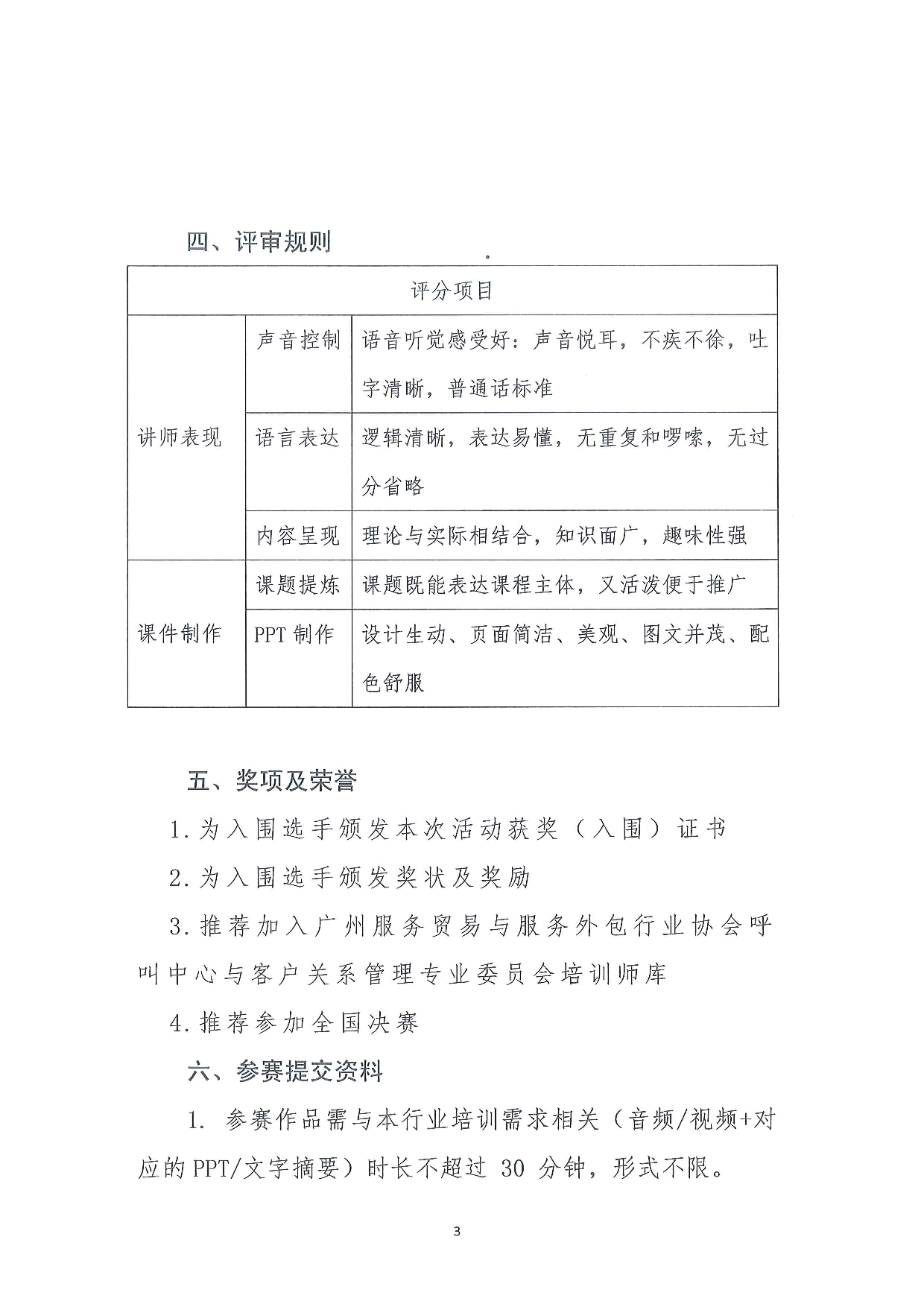
关于开展2020 第二届客户中心培训师“未来之星”大赛广州赛区活动的通知
来源: 发布时间:2020年05月18日
附件:
附件:广州赛区预赛报名表.doc
(延期)关于开展2020 第二届客户中心培训师“未来之星”大赛广州赛区活动的通知.pdf
上一篇:关于开展2020年服务外包领军及成长型企业申报工作的通知
下一篇:政策解读:《广州市商务发展专项资金服务贸易事项实施细则》解读
本文链接:
:
/Article/20200518/25700.html
点击复制链接